:::
首頁
網站導覽
新北衛生局
新北衛生服務網
字級
大
中
小
關於我們
組織架構
歷史沿革
環景照片
主任與民有約
本所願景
主任簡介
業務職掌
政府公開資訊
門診資訊
汐止區衛生所兒童預防保健問卷調查
就診流程
門診詳細資訊
健康識能~健康檢查知多少
服務項目
服務項目
資源連結
醫療資源
行政資源
教育資源
便民服務
為民服務
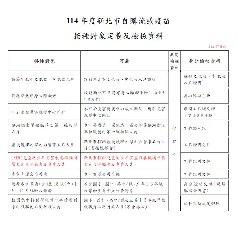
114年市自購流感疫苗實施對象
首頁
最新消息
活動訊息